Show newer
掩声 boosted

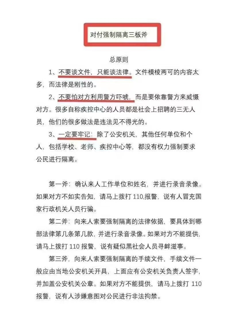
如何在微信中谈论404内容并规避风险 

本文仅讨论微信。其它墙内平台可以参考但很可能不适用,因为有些平台的真人审核团队已经丧心病狂了,阴阳怪气也不行。

目前微信大部分是用机器审查的,虽然聊天记录会储存在云端但是并不会真的有人一条条去看,除非触发了机器。

1. 不影响真人理解的情况下,抹去每一个可供含沙射影的关键词。
比如大清/国民党/苏联/朝鲜。毕竟你永远也猜不到他们的敏感词库有多丧心病狂。(朋友圈有人用大清阴阳怪气评论后,他的回复被系统删了……)

参考:
大清已经亡了→()已经亡了
大清已经亡了→大()已经亡了

推荐使用XX/××/■■/□□和()等方式抹去关键词。因为不论是gcd/ccp/xjp/包子/庆丰帝,还是8×8/5月35,各种随机组合都有可能被机器审查到。保持警惕,不触发机器审查,多半轮不到活人审查这一步。(#墙国笑话 之反贼和普通人哪个先被抓?)

尤其是最敏感的两个话题:习近平和六四。平时转发一些404社会新闻并辱骂,踩两脚关键词未必会怎么样。谈论这两个话题的却属于高危行为,并且关于这两个话题的敏感词已经超乎常人想象了。

【404档案馆】第46期:“实习狗加班好累”有什么问题?关于习近平的数万个敏感词
chinadigitaltimes.net/chinese/

建议不要在任何墙内平台花式祈翠,太危险了。虽然不知道在微信大喊一声「小学生怎么还不死」会不会被拉去喝茶,但是最好还是别试。

特别想说的话参考:
小学生怎么还不死→()怎么还不死

2. 转发404文章时注意修改文章标题,也许还需要给作者打上马赛克。
对不起作者了……但这样真的可以冲破机审。有很多接力传播的公众号文章就是因为使用了同一个标题,所以删起来特别快。
如果是图片,可以抹去部分标题和作者。微信对图片的审查并没有新浪那么丧心病狂,真让人欣慰。(?)

详见:m.cmx.im/@xunhuan2046/10806185

3. 转发404视频时记得编辑一下。
现在的人脸识别技术很强,如果视频中有404人物的脸,可以遮盖一下。(亲测#王吉贤 已经属于404人物了……)如果不清楚出境人物是否404,可以先遮脸再说。
同样适合遮盖的还有关键词字幕。

4. 复述好过转发,私聊好过评论。
经历过几次收不到合并转发的内容了,也经历过几次点开朋友圈提醒发现对方的评论不见了。最初能在消息列表里看到对方的评论,点进去就看不到,现在发展到消息列表里也只能看到「该评论已删除」了。(也许用1.的方法可以避免这种情况。)

5. 使用#微信笔记 传播内容。
详见tag里的其它嘟文。

掩声 boosted
掩声 boosted

如果俄乌战争最后的结果是俄罗斯吞并白俄罗斯,那才真是当之无愧的年度地狱笑话。考虑到今年有多地狱,这个荣誉是很重的。

掩声 boosted

每两个单元归属一个保洁员,我所在的楼栋这个保洁员刚才跳楼了。

因为牵扯到我,把我叫过去了。大概只言片语对这个保洁员有了点了解。

这个保洁员年纪不大,才40多。小时候妈妈去世的早,爸爸因为生活困难,跑外地了,没回来过。

20岁以前有一年得了口腔相关的疾病(小时候健康,应该是18-20岁之间)。所以始终左边嘴巴鼓起来很大一块。

没结过婚,没有亲戚。不爱聊天、不爱说话。同事和单位不知道住哪,登记的住址是个街道。

到四十多岁的今天,没有结过婚,没有子女,听物业同事说也没朋友。和同事相处也不好,不爱和大家说话什么的。

中间我们的物业公司换了好几家,但是可能因为她境况比较不容易,所以都留了下来。

我没有办法想象一个女性,从小几乎就一个人长大,又生病,自己一个人在这人世间活了四十几年得多么孤单。

但我还想的起一些印象,头发乱糟糟的,总是戴着口罩,口罩露出鼻子。

有一次家里的柠檬还是猕猴桃坏了,已经发霉,而且有小虫。

因为是在礼盒里,所以拿楼下扔了。过了一会发现她在打开挑一些拿走。

后来经过我家门口,或者有一些没有坏,但是不太新鲜的我会系个干净袋子,刻意放门口要扔的垃圾袋不远处的地上。

后来发现她会直接拿,我就不伪装了,直接放好袋子敞着口(系上怕密封更不好),她就会取走。

有一次要扔掉电饭煲,电饭煲用了几年,但是因为不这么在家吃饭,所以还比较新,要扔掉是因为太太看直播上头买了个什么多功能Wi-Fi电饭煲。

我拿湿巾擦了一下外观,里面洗了一下,第二天放门口。也被她取走了。

我们一直没有交谈过,甚至见面也都是各走各的。

她的衣服、鞋总是在楼顶晾着,有时大雨或大风,也会看到被吹到一边,很糟糕的是我从未帮忙捡起来过,也只是看一眼,事不关己,就走开了。

她大概写了个遗书,说嘴巴越来越疼,但看病贵,也不打算看了。她说一年前业主的一件事让她觉得生活挺好,不然一年前就想死了,最近撑不住了,累了。

业主就是我,那件事是有一次她擦电梯,用的一些油混合着清洁液吧,味道很刺鼻,我进去的时候给她说口罩一定要戴好,这个味道会伤害呼吸道,伤害很大, 一定要戴好口罩,别工资没多少再伤了鼻子。

我说完,她也没点头,也没看我,算是没理我。完了我就出去了。

刚才清洁完2个单元,上楼跳了。

也不知道说什么。就是觉得她以前也是个小姑娘,也有天真笑着,想嫁人,想过未来吧。

掩声 boosted

民风彪悍县大量公务人员黄码,于是出现这样的场景:封控区域内的餐馆、商铺、菜市场正常营业,人民群众逛街遛狗,法院关门了,部分派出所和部分政府部门关门了。

Show thread
掩声 boosted

好朋友是医护人员被调去查流调,她打电话和我分享查流调过程中的遇到的事,比如一些人因为害怕连累同事和家人会谎称自己不记得或者别的借口,她们就得用更加厉害的的语气让对方逼供,我听了之后只有一阵悲哀,我说,那你们可以直接记录他不记得或者什么之类的不就行了吗,为什么要逼供,她说,我们有领导在旁边看着,也有一套培训流程。我沉默了半天,什么时候能有一颗松掉的螺丝钉呢?

掩声 boosted

妙不可言,恭喜《使女的故事》达成辱华成就。

掩声 boosted
掩声 boosted

@Manhattan 而且这些还是一种作为游行和暴力抵抗形式的直接对抗,在这类对抗之外,更加持久的、具体的反抗也有很多。
但一方面中国官方当然要封锁消息,阻断人们看到这些反抗,以避免反抗经验传播和互相效仿。另一方面,知道这些反抗的人为了保护当事人,也不得不隐瞒他们做了什么,尤其不可能捅给媒体,否则那等于直接举报了。除非当事人已经有安全保障,并自己选择公开并加上更有技巧性地宣传,否则就是极可能一直匿名,他们反抗所带来的影响也只能局限在小范围内。

掩声 boosted

因为没有报道,在国外也可能有很多人想不到过去三年里,在中国其实还有多少普通人的抵抗实践吧。这些到底只能我们私下说说,互相分享经验,不可能公开传播,更不要说给国外媒体去报道了(否则等于给自己挖坑对不对)。
希望在一些人问到“中国人为什么不反抗”时,各位在国外的象友可以讲讲我们这些抵抗的例子给他们听。说真的很多人也未必是有明确的政治立场才不配合,或者有能力清晰梳理自己的想法并表达出来,但是凭着最普通的生活本能和趋利避害,也会有不少人会动脑筋也有勇气争取自由空间的。
这个不会见光的区域其实普遍存在,甚至还挺大的,但只看媒体报道很容易忘记这个区域的存在。所以也不要只凭新闻想象这里的现实,媒体上气氛肃杀实际上街头还在大排档的地方也不算少。

掩声 boosted

Happy Halloween!
跟我同事介紹:this is now the scariest thing in China today

掩声 boosted

看了一篇报道,里面采访的台湾人……你站在安全土地上一个劲在微信群里追问大陆同学对二十大有什么想法知不知道最近发生的抗议巴拉巴拉巴拉巴拉小魔仙,你指望对方回答什么?然后大叹果然大陆人充满恐惧压抑啊。额,这样很不好,就像有些人去朝鲜非要触线问导游一些问题拍导游害怕的样子。

掩声 boosted
掩声 boosted

我逐渐觉得,极权剥夺的不仅是生活,而且是对生活的一种想象力。人怎么会认识不到自己生活在荒谬中呢?因为无法想象“正常”的生活是怎样的,无法想象剥离了做核酸扫码的自由是怎样的,无法想象此时此刻自由国家的人民正在干什么,那些都是想象力之外的事,失去了这种对生活的想象,生活在荒谬之中只会使人越发窒息

掩声 boosted
掩声 boosted
掩声 boosted

@board 补充一个后续信息:
ABC的西班牙语频道记者拍到了大部分媒体拍的视频开始前的情况:
图1: 胡锦涛想要翻开文件夹,栗战书试图阻止
图2: 栗战书想把胡锦涛的手移开,习近平此时开始呼叫助手
图3: 习近平似乎让助手叫警卫过来;此时栗战书把胡锦涛的文件移到自己这边
图4: 习近平似乎向警卫下令带胡锦涛出去

原文:abc.es/internacional/imagenes-
Google翻译版:www-abc-es.translate.goog/inte

Show thread
掩声 boosted

「媒体报道,IT新闻资讯网站cnbeta国内备案被取消,停止国内解析。
查询工具显示,cnbeta在国内的备案已经注销,目前原因不明。原许可证号 ICP备11027646号,已无法查询。」
以上是媒体报道。真实原因是被接入的广告炸了。广告配图包括挂牌反党分子习仲勋和习近平青年下乡。
全局VPN可访问,直连打不开,估计也是退出中国了。

掩声 boosted

台湾媒体“报导者”对二十大和习近平连任的一篇梳理分析。对于新一届常委任命全为习近平亲信,胡锦涛的强行退场等瞩目话题都有涉及。

看到这段就很想叹气:
“中國國內已經沒有能制衡習近平的「政敵」了。中國的國內政治,對習近平的風險已經非常非常低。我們學者做研究,例如研究一個國家的外交政策的話,都有一定麻煩。很多民主國家做一些外交政策,例如打仗或者不打仗的決定,都是因為國內有一定政治上的壓力讓他們去打或者不打仗、對某些國家比較強硬或者不強硬。但其實習近平他什麼都不用怕,國內對他完全沒有任何政治上的壓力,他自己喜歡幹什麼就可以幹什麼──那就變成就很難研究,因為你不知道他今天起來,心裡面會想什麼,然後怎麼改變政策,這是非常難預測的。
習近平持續專政的中國,大概會出現更多魯莽的國家政策,愛執行什麼政策就直接執行,要到問題冒出來了才慢慢修改,這種事後修正的代價之後會愈來愈大。

全文
twreporter.org/a/20th-national

Show older
廣場🚩:長毛象自由站,歡迎豆瓣鄉親及臉書逃難者

那年的廣場,那些年的廣場,讓我們重造廣場。手機App:https://tooot.app/